Original author: Fu Shaoqing, SatoshiLab, Wànwù Dǎo BTC Studio
1. Introduction
When I finished writing the article (completely understanding Bitcoin's 'Segregated Witness' technology and its three version upgrades), it sparked deep thoughts in me.
Since its inception, Bitcoin has been continuously exploring both expansion and capacity enhancement. With the emergence of the TAP (TaprootAssets Protocol), a solid architectural foundation and feasible route for Bitcoin's expansion and capacity enhancement should have been established. Currently, TAP can allow expansion to infinite data space, so can capacity enhancement also reach infinity, meaning Turing completeness? We can analyze some paths that can be explored from both theoretical and practical perspectives. If Bitcoin can achieve complete expansion and capacity enhancement, then the situation of all chains converging into one will arise. This process will be ongoing, lengthy, and full of challenges, requiring the wisdom and practice of many. Friends who are interested are welcome to discuss this issue together and participate in its construction.
2. The third quarantine experience opened a new door.
To begin with a simple conclusion: the new door opened by the third Segregated Witness is the availability of an infinite data space, which allows for the development of Turing-complete virtual machines (VMs).
Let's first review the key changes brought about by the third Segregated Witness technology, and then examine the further development of Bitcoin from the perspective of layered protocols.
2.1. What foundations did the TaprootAssets protocol lay?
In my previous article (A Thorough Understanding of Bitcoin's Segregated Witness Technology and Its Three Version Upgrades), you can see the early explorations of OP_RETURN and the subsequent three version changes of Segregated Witness. See the diagram below:

We will see two important changes in the third upgrade of Segregated Witness (SegWit) to the TAP protocol:
1. It has already reached its limit in terms of expansion – using unlimited data space.

2. The architecture separates the BTCscript VM from the TAP VM, which lays a good architectural foundation for future feature development.
It is possible to independently explore the possibility of achieving Turing completeness on the Bitcoin network without affecting the Bitcoin mainnet, and this exploration can be carried out in a gradual manner.

This article will analyze the scaling potential of Bitcoin. If, with the support of TAP technology, Bitcoin's scaling and power can both achieve their ultimate goals, it will lay a solid foundation for the widespread application of Bitcoin.
2.2. The development of Bitcoin requires a layered protocol design approach.
For Bitcoin to achieve global influence, it must have vast application scenarios and form a large ecosystem. For such large and complex systems, humanity already possesses relevant experience and methodologies, namely the layered design philosophy. Protocols like TCP/IP already offer excellent application examples and valuable lessons.
My article, "(A Comprehensive Overview of the Fundamentals of Bitcoin Layer 2 Construction, Version 2.0)," provides a more detailed description of layered protocols. Layered design is a method and approach for humans to handle complex systems. By dividing the system into multiple layers and defining the relationships and functions between each layer, it achieves modularity, maintainability, and scalability, thereby improving the system's design efficiency and reliability.
Advantages of layered protocols: each layer is independent, offers good flexibility, is structurally separable, is easy to implement and maintain, and promotes standardization.
Layered modular design is a common approach in the technology field for handling large-scale engineering projects that require collaboration among multiple people and continuous improvement. It is a proven and effective method. The TCP/IP protocol is a prime example of a successful large-scale layered protocol in human history, upon which the entire internet is built.

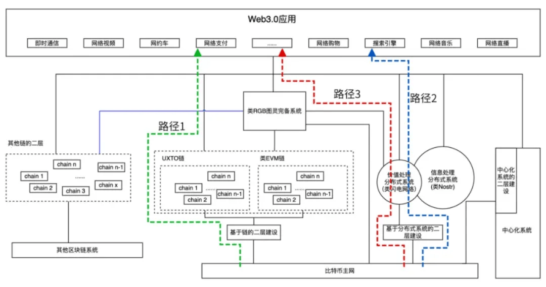
The future Web3.0 (which can also be called the Internet of Value) will be built on a network with Bitcoin as its first layer. Bitcoin's layered design concept has already seen initial development. There are already several exploratory examples of Layer 2 architectures, the typical ones being blockchain-based Layer 2 and distributed system-based Layer 2 (such as the Lightning Network), as well as RGB based on the LNP/BP protocol. When RGB is based on the BP protocol, it is a Layer 2 architecture; when it is based on the LNP protocol, it is a Layer 3 architecture.

However, the changes brought about by TAP this time don't resemble a layered protocol as much as the evolution of something from version 1.0 to 2.0. This is because the TAP protocol and the Bitcoin mainnet are so similar and closely connected, as evidenced by the following points:
1. In terms of data structure, TAP also adopts the same UTXO structure as the mainnet, called vUTXO. The creation, transfer, merging, and splitting of these vUTXOs are consistent with the Bitcoin mainnet, and they can be swapped in a decentralized manner with the mainnet's UTXOs. From vByte in SegWit to vUTXO in TAP, it is a continuation and development of the same design philosophy.
2. In terms of address types and executed script instructions, TAP also maintains a high degree of similarity to the Bitcoin mainnet, and its architecture leaves room for expansion. It can not only recover instructions abandoned by the Bitcoin mainnet, but also add new instructions as needed. Furthermore, these instructions execute within a separate virtual machine (VM).
3. It uses the consensus protocol of the Bitcoin mainnet. Although TAP has made many breakthroughs in scalability and power expansion, it is not an independent blockchain or an independent external system. All its changes require the use of the consensus protocol of the Bitcoin mainnet, and it is an extension that relies on the Bitcoin mainnet to run.
Therefore, when designing TAP-related functions, we adopted a layered protocol methodology to view the TAP protocol and handle organizational division of labor. However, from the perspective of the evolution of things, we believe that viewing this change as the development of BTC2.0 will make it easier to maintain the close relationship and dependence between the two, and make it easier to coordinate and arrange the resources needed for the development of BTC2.0.
If we analyze the RGB protocol from the three perspectives above, we can see the differences between the two. The RGB protocol completely lacks characteristics 1 and 2, and only shares similarities in its use of the consensus protocol of the Bitcoin mainnet. This determines that RGB is a completely layered protocol, rather than a continuation of the Bitcoin mainnet.
3. BTC 1.0 and BTC 2.0
The significant changes brought about by the TAP protocol have provided a solid foundation and starting point for the new development of Bitcoin. As the analysis in the previous section showed, the Bitcoin mainnet is closely dependent on TAP. In this article, I will use BTC1.0 and BTC2.0 to distinguish the Bitcoin mainnet and the expansion and changes to the Bitcoin network brought about by the creation of TAP.
3.1. Basic Definitions
Here we define BTC1.0 as development on the Bitcoin mainnet; all changes and explorations on the Bitcoin mainnet fall within the scope of BTC1.0. Before the advent of TAP technology, almost all explorations were based on BTC1.0. This includes various Bitcoin forks, which were also intended to verify certain possibilities of BTC1.0.
BTC2.0 is defined as exploration outside the Bitcoin mainnet, particularly of protocols like TAP (and perhaps other similar protocols in the future). This scope does not involve changes to the Bitcoin mainnet; it primarily focuses on explorations of scaling and power enhancement outside the Bitcoin mainnet, yet it is heavily reliant on the consensus protocol and fundamental features of the Bitcoin mainnet. Its relationship with the Bitcoin mainnet is extremely close, making it difficult to separate from Bitcoin development using an independent concept.
3.2. How to distinguish
The development principle of BTC 1.0 is to maintain the fundamental characteristics of the Bitcoin mainnet, such as decentralization, censorship resistance, and privacy, ensuring the secure and stable operation of the Bitcoin mainnet. If this development principle is not clearly described or distinguished, we should examine the characteristics that the lowest-level protocol should possess from the perspective of layered protocols. Considering the characteristics of the lowest-level protocol, almost all attempts to expand instructions and achieve Turing-complete computation do not conform to the development principle of BTC 1.0. From the perspective of compiler principles, all efforts to evolve a virtual machine to a second stage (introducing state and conditional branches) are also inconsistent with the principle. Furthermore, from this standard, the historical pruning of instructions in Bitcoin's history has maintained a more stringent BTC 1.0 standard.
The development principle of BTC2.0 is to satisfy all the changes desired on the Bitcoin mainnet that violate the development principles of BTC1.0. For example, extending the OP_CAT instruction; the desire to develop the Bitcoin mainnet into a Turing-complete system. It can also be described as any scaling and power enhancement requirements that are unsuitable for the Bitcoin mainnet, which can be implemented in BTC2.0.
In the TAP protocol, the space has already been expanded to infinity using the universe, leaving only the question of whether to develop TAP-VM into a Turing-complete system. In the next section, we will mainly analyze the possibility of TAP-VM developing into a Turing-complete system and the possible stages involved.
Note: TAP is a complete protocol, including TAP-VM, so the term TAP will be used in the following content.
The stages in which TAP developed into Turing complete.
Discussing the evolution of TAP into Turing completeness is a highly specialized topic, involving core knowledge of programming languages and virtual machine design. From the perspective of compiler theory and the history of compiler development, the evolution of a virtual machine (VM) from non-Turing complete to Turing complete typically involves a process of moving from simple to complex, from secure to powerful, and from specialized to general-purpose. (This sentence will be repeated several times in this article.)
From a theoretical analysis of compiler principles, a virtual machine can certainly evolve from non-Turing complete to Turing complete. This leaves only one question: Is it necessary for TAP to evolve into a Turing complete system? (This question will not be discussed in this article.)
If TAP must be developed to Turing completeness, what processes and methods can be followed and learned from its development?
4.1. Turing Completeness from the Perspective of Compiler Principles
Turing complete: A virtual machine or programming language that can compute every computable problem is called Turing complete. A computing system that can compute every Turing-computable function is called Turing complete. A Turing complete language means that its computational power is equivalent to that of a Universal Turing Machine, which is the highest capability that modern computer languages can possess.
In computability theory, a set of rules for data operations (a set of instructions, a programming language, or a cellular automaton) that allows any data to be computed in a specific order is called Turing complete. A device with a Turing-complete instruction set is defined as a general-purpose computer. If it is Turing-complete, it (the computer device) is capable of performing conditional jumps ("if" and "goto" statements) and modifying memory data. If something exhibits Turing completeness, it has the ability to simulate primitive computers, and even the simplest computers can simulate the most complex ones. All general-purpose programming languages and the instruction sets of modern computers are Turing-complete (C++ templates are Turing-complete) and can solve the problem of limited memory. Turing-complete machines are defined to have infinite memory, but their instruction sets are typically defined to operate only on a specific, finite amount of RAM.
The evolution of a virtual machine (VM) from non-Turing complete to Turing complete typically involves a process of increasing complexity, security, and general-purpose capabilities. This involves two main issues:
1. Why start with non-Turing complete systems? For safety and reliability. Non-Turing complete systems guarantee that all programs will terminate (Halting Problem is decidable) and there will be no infinite loops, which is crucial for scenarios such as smart contracts, configuration languages, and template engines.
2. Why strive for Turing completeness? For expressiveness and functionality. Only Turing-complete systems can implement various complex logics and algorithms, becoming a universal programming platform.
Therefore, the evolution of a virtual machine (VM) from non-Turing complete to Turing complete is essentially a process of expanding its design goals from "absolute security and controllability" to "powerful and general-purpose". The ultimate goal of modern VMs is to attempt to achieve both simultaneously: that is, to provide the powerful capabilities of Turing completeness while preserving security and controllability to the greatest extent possible through ingenious design.
4.2. Several distinct stages in the evolution of a virtual machine from non-Turing complete to Turing complete.
The evolution of a virtual machine (VM) from non-Turing complete to Turing complete typically involves a process of increasing complexity, security, and general-purpose capabilities. This can be summarized into the following typical stages:
1. Phase One: Pure Calculator (Non-Turing Complete)
Features: It only has basic expression computation capabilities, and is stateless and has no control flow.
Capabilities: Supports basic arithmetic operations (addition, subtraction, multiplication, and division), logical operations, bitwise operations, etc. It functions like an advanced calculator, with each calculation being independent and not dependent on previous states.
Statelessness: There is no concept of memory, or the memory is read-only and cannot be modified. Variables cannot be defined or modified.
No control flow: There are no conditional branches (if/else), loops (for/while), or jump instructions. Instructions can only be executed sequentially.
Why it is not Turing complete: It cannot implement loops or conditional judgments, and it cannot simulate the infinitely long paper tape and state transitions of a Turing machine.
Historical examples: Some of the earliest, extremely simple configuration or expression evaluation engines.
2. Phase Two: Introducing State and Conditional Branches (A Key Step Towards Completeness)
Features: Added mutable state (memory) and simple conditional judgment, but lacked a true loop.
ability:
(1) State: Introduces readable and writable memory (such as stack, registers, heap), allowing variables to be defined and modified. This makes computation dependent on history, rather than isolated.
(2) Conditional Branching: This introduces condition-based jump instructions (such as if_eq, if_lt, jmp to a specified offset). This is key to implementing logical judgments.
Why it might still be non-Turing complete: If the instruction set or design of the VM deliberately prohibits backward jumps, that is, it can only jump to subsequent instructions (forward jumps), then it cannot form loops. Without loops, the potential for "infinite computation" required by Turing completeness cannot be realized (although it is physically finite, it is theoretically infinite).
Historical/Modern Example: Bitcoin Script, the scripting language, is a classic example from its early days. It was deliberately designed to be loop-free, with only conditional branches and forward jumps, to prevent infinite loops from blocking the network, thus ensuring that the script would complete execution within a finite number of steps.
Note: I personally believe that Bitcoin's scripting language primarily functions in Phase 1, with a small portion exhibiting Phase 2 characteristics. Roughly speaking, Phase 1 accounts for over 90%, and Phase 2 for less than 10%. For example, MAST (Merkel Abstract Syntax Tree), later introduced in Taproot, doesn't function well on the Bitcoin mainnet but plays a powerful role in TAP. A major reason for this is that the Bitcoin mainnet aims to keep the virtual machine within the capabilities of Phase 1.
3. Phase Three: Introduce loops or recursion (to achieve Turing completeness)
Features: Provides the ability to form loop structures.
ability:
(1) Backward Jump: Allows a jump instruction to jump back to a previous instruction address. This can directly form a loop.
(2) Loop instructions: Provides dedicated loop instructions (such as loop).
(3) Indirect jump/function call: By supporting function calls and recursion, the same loop effect can be achieved. This is because recursion can equivalently replace loops.
Why is it Turing complete at this point? Once it possesses the ability to perform conditional branching and backward jumps/loops/recursion, this virtual machine (VM) gains the capacity to implement conditional judgments and repeated execution. Theoretically, combining these two aspects allows it to simulate the computational process of any Turing machine, thus achieving Turing completeness.
Historical examples: Virtual machines for almost all general-purpose languages (such as the JVM, Python VM, and .NET CLR) were Turing-complete from their inception because they were designed to run general-purpose programming languages. Their evolution has primarily focused on enhancing performance and security features.
4. Phase Four: Enhancements based on Turing completeness (security, performance, features)
Once Turing completeness is achieved, the focus of VM development will no longer be on computational power, but on other aspects:
Performance: Introducing JIT (Just-In-Time) compilation, AOT (Ahead-of-Time) compilation, optimized compilers, and more efficient garbage collection algorithms.
Security: Enhanced sandboxing mechanisms, the introduction of a capability system, and more granular memory isolation and control. WebAssembly is an excellent modern example, providing Turing-complete capabilities while significantly enhancing security and determinism through linear memory, structured control flow, and sandbox environments.
Features: Supports advanced language features such as coroutines, async/await, generics, and reflection.
Determinism: For some blockchain virtual machines (such as the successor to Ethereum EVM), based on Turing completeness, the pursuit of determinism (consistent results across all nodes) and termination (limiting actual execution steps through the Gas mechanism) becomes the focus.
From the perspective of compiler principles, we can see four stages in the development of the Virtual Machine (VM). Referring to this development path, we can also roughly see several stages in the development of TAP (which are also the stages in the development of BTC2.0).
4.3. The first phase of TAP: Light exploration of extended BTCScript instructions
As mentioned earlier, early Bitcoin mainnet instructions exceeded its capabilities, partially resembling the second-stage capabilities of a general-purpose virtual machine (VM). This led to subsequent instruction simplification. The streamlined BTCScript instructions on the Bitcoin mainnet now meet the first-stage capability requirements of compiler principles, all in order to ensure the security and stability of the Bitcoin mainnet.
Since TAP is the beginning of BTC 2.0, from the perspective of compiler principle phase differentiation, the current TAP-VM should evolve towards the second stage of a general-purpose VM. When exploring this stage, TAP-VM can appropriately extend BTCScript instructions, restoring previously deleted BTCScript instructions, such as gradually adding widely anticipated instructions like OP_CAT. Each added instruction requires more applications to test its functionality and security. This stage can accomplish simple operations like TrustlessSwap. It can also increase the use cases of Taproot technologies, such as using more versatile MAST trees.
This stage should fulfill basic BTCFi functionalities, such as simple decentralized trading, basic lending, and basic staking. Currently, these functionalities can be achieved through TrustlessSwap and some Tapscript implementations.
4.4. TAP's Second Phase: Building a Decentralized BTCFi Instruction Set
The development of TAP-VM to support most financial applications requires deriving the necessary additional instructions from both compiler principles and application perspectives. However, this stage certainly doesn't need to be Turing complete. This stage needs to support common BTCFi applications such as lending, staking, Mint StableCoin, and more complex swap functionalities.
This stage is very close to the second stage of the general VM, requiring the introduction of state and conditional branches. Such state and conditional branches are introduced in the MAST abstract syntax tree. Although such a MAST tree existed in the Taproot technology of BTC 1.0, these conditional statements can only function more effectively after the BTC-VM on the Bitcoin mainnet is separated from the independent TAP-VM.
4.5. The Third Stage of TAP: A Richer Instruction Set and Preliminary Turing Completeness
The evolution of TAP-VM to support more complex applications beyond financial applications depends on the application's driving force on TAP-VM. This stage will gradually approach Turing completeness or preliminary Turing completeness.
From a compiler principles perspective, this stage represents the third stage of the general-purpose VM, introducing features such as loops and recursion, enabling backward and indirect jumps, dedicated loop instructions, and even function functionality. Combined with the conditional and branching capabilities supported in stage two, the TAP-VM at this point can theoretically simulate all computations, thus achieving Turing completeness. Alternatively, due to the nature of its development, it may remain in the early stages of Turing completeness, but already possess a rich instruction set capable of performing complex functions.
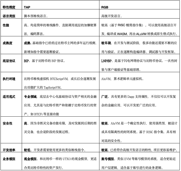
Even if TAP-VM develops to Turing completeness at this stage, it will still be significantly different from RGB's Turing completeness. It's similar to comparing languages like C++ and Java; we'll have a more detailed comparison in section 5.1.
4.6. The fourth stage of TAP: Mature Turing completeness + rich library
At this stage of development, TAP-VM has not only achieved Turing completeness but also boasts a rich library of classes (or functions) that can theoretically handle all application functionalities, along with a wealth of case studies. This abundance of application examples and library support makes it easier for developers to create a large number of applications.
Like the fourth phase of the general-purpose VM project, the focus of TAP-VM development at this stage is no longer on computing power, but rather on higher virtual machine metrics such as performance, security, and determinism. Could this be a rather distant process?
At this stage of development, TAP's powerful functionality has led to significant overlap with RGB. Many applications can be implemented using either TAP or RGB. This overlap is primarily concentrated in financial applications, especially assets issued on the Bitcoin mainnet. However, TAP and RGB still differ considerably in broader application scenarios. We will analyze these differences in the next section.
5. Turing-complete systems also have different application scenarios.
In the BTC ecosystem, we mainly refer to the comparison of two Turing-complete systems: TAP and RGB, to illustrate which are suitable for different application scenarios, or better yet, to illustrate the application scenarios of TAP.
Based on experience in the Web2 domain and abundant data on virtual machines, the C/C++ development language + runtime environment can be well compared to the Java development language + runtime environment. This comparison, similar to the comparison between TAP and RGB, offers some valuable insights.
5.1. Comparison of application scenarios between C/C++ and Java
Core Features Comparison Table
Application Scenarios Summary
1. The domain of C/C++ (requiring direct hardware manipulation or extreme performance)
(1) System-level software/infrastructure development
Operating systems (such as Linux, Windows kernel)
Database management systems (such as MySQL, PostgreSQL)
Compilers/interpreters (such as GCC and JVM) are actually written in C++.
Web servers/high-performance network frameworks (such as Nginx, Node.js underlying layer)
(2) Hardware drivers and embedded systems
Device drivers: require direct interaction with hardware registers.
Embedded/Internet of Things (IoT) devices: extremely resource-constrained (such as microcontrollers MCUs), require precise control of memory and power consumption, and cannot afford the overhead of JVM.
(3) High-performance computing and game development
Game engines (such as the underlying layer of Unreal and Unity): need to fully utilize hardware performance to perform complex graphics and physics calculations.
Scientific computing/financial trading systems: even microsecond-level latency is critical.
Graphics/image/audio/video processing: such as Photoshop, FFmpeg.
(4) Scenarios requiring fine-grained control of memory and resources
In some scenarios, manual memory management is more predictable than garbage collection and can avoid the latency jitter caused by GC.
2. Java's home turf (requiring high development efficiency, cross-platform compatibility, and enterprise-grade reliability)
(1) Backend development for large-scale enterprise applications
Web application backend: The Spring Boot framework is the absolute leader in Java enterprise development, used to build large-scale, distributed, high-concurrency backend services.
Microservice architecture: Numerous microservice frameworks based on Java and JVM (such as Spring Cloud).
Distributed systems: such as Hadoop and Kafka in the field of big data.
(2) Android application development
Android's official historical preferred language (although Kotlin is now the preferred language, a large amount of underlying code and ecosystem is still Java).
(3) Big Data and Cloud Computing
The core components of big data processing frameworks such as Hadoop, Spark, and Flink are mostly written in Java or Scala (JVM language).
(4) Systems requiring high reliability and long lifecycle
For core systems such as banking, finance, and e-commerce, robustness, security, and strong community ecosystem support are crucial.
(5) Cross-platform desktop applications
Although not as popular as the Web, Swing/JavaFX can still be used to develop cross-platform GUI programs.
3. How to choose?
When choosing C/C++:
Performance is absolutely the top priority (games, trading systems).
You need to interact directly with the operating system or hardware (drivers, embedded systems).
Resources are extremely limited and cannot support the memory and CPU overhead of the JVM.
You need to have absolute control over the program's behavior (memory layout, execution flow).
When choosing Java:
You need to develop large, complex enterprise applications (web backends, microservices).
Development efficiency, maintainability, and teamwork are more important than ultimate performance.
You need strong cross-platform capabilities and don't want to compile separately for each platform.
You want to avoid memory management errors and enjoy a rich ecosystem of open-source libraries and frameworks.
The project requires high reliability and long-term stable operation.
In short: C/C++ is more suitable for working at lower levels, such as the hardware or operating system layers; Java is more suitable for working at the business and application layers.
5.2. Comparison of application scenarios between TAP and RGB
Core Features Comparison Table (I hope to gradually improve this comparison table with everyone's help in the future).

Application Scenarios Summary (The following are all speculations based on characteristics, because TAP-VM is not yet fully developed and there are not many application cases for RGB)
1. TAP's home turf (requires basic Bitcoin-like functionalities)
(1) Asset issuance in the cash model
(2) BTCFi on the Bitcoin network
(3) Decentralized underlying protocol
2. RGB's home turf (suitable for almost all DApp types)
(1) Smart contract applications on the Bitcoin network
(2) More advanced and complex asset issuance and DeFi applications
(3) Higher-level web3 applications, such as decentralized identity and DAO governance applications.
(4) Other broader web3 applications
3. How to choose?
Select TAP-VM:
Direct interaction with Bitcoin UTXO.
Cash model asset issuance.
Directly extend the functionality of Bitcoin script types.
Decentralized Bitcoin financial applications.
Select RGB:
Smart contracts that require complex logic.
More advanced and complex DeFi.
Non-financial Web3 applications.
In summary: TAP-VM is closer to applications on the Bitcoin mainnet, or direct extensions of applications based on the Bitcoin mainnet; RGB is suitable for applications with complex logic functions that are closer to the user layer.
6. How can BTC 2.0 be better developed?
This section relies heavily on the author's subjective judgment, primarily stemming from their past work and project engineering experience. Therefore, it is bound to contain shortcomings and biases. The author hopes to hear more feedback to refine these predictions and judgments, especially from those who have developed products in this field.
Based on the preceding discussion, dividing Bitcoin into BTC1.0 and BTC2.0 phases would bring some significant advantages.
6.1. Clear division of labor and standardized procedures
Another advantage of this phased division is that it clarifies the division of labor and responsibilities.
1. With established principles for judgment and decision-making, it becomes easier for designers to incorporate features conforming to BTC 1.0 principles into the Bitcoin mainnet and features conforming to BTC 2.0 design principles into the TAP protocol. This not only reduces disputes but also fosters better inter-organizational collaboration.
BTC2.0 can also refer to compiler principles and the development process of other mature products to make a clearer phased plan for the development of TAP.
2. Some protocols and standards can also be better named and have review criteria established. For example, the current naming of TAP's seven protocols is:
BIP-TAP-ADDR:Taproot Asset On Chain Addresses Draft
BIP-TAP-MS-SMT:Merkle Sum Sparse Merkle Trees Draft
BIP-TAP-PROOF:Taproot Asset Flat File Proof Format Draft
BIP-TAP-PSBT:Taproot Assets PSBT Draft
BIP-TAP-UNIVERSE:Taproot Asset Universes Draft
BIP-TAP-VM:Taproot Asset Script v1 Draft
BIP-TAP:TAP: Taproot Assets Protocol Draft
If the BTC2.0 classification method is accepted by everyone, it can certainly be named starting with BIP2:
BIP2:Taproot Asset On Chain Addresses Draft
BIP2:TAP Merkle Sum Sparse Merkle Trees Draft
BIP2:Taproot Asset Flat File Proof Format Draft
BIP2:Taproot Assets PSBT Draft
BIP2:Taproot Asset Universes Draft
BIP2:Taproot Asset Script v1 Draft
BIP2:TAP: Taproot Assets Protocol Draft
6.2. Resource integration and reorganization planning
Currently, the Bitcoin mainnet is primarily managed by the Bitcoin Core team (as of June 2025, 90% of the network uses Bitcoin Core). The TAP protocol is managed by Lightning Network Labs.
The Bitcoin Core software has been running for over 15 years, and its core functions are relatively stable. There are unlikely to be many scenarios requiring significant feature additions in the future, or if major modifications are needed, they will most likely occur on the TAP protocol. The TAP protocol is still in its early stages of development and, if things proceed as planned, has a long way to go, requiring substantial development resources. Effectively reusing existing development resources will greatly promote the development of BTC 2.0. More importantly, the developers of the Bitcoin mainnet share significant similarities with TAP development in terms of development environment and programming language; the main difference lies only in the changing development guidelines.
This will undoubtedly present significant challenges, as TAP is currently a protocol within the Lightning Network, not its entirety. Whether TAP can be developed into a standalone BTC 2.0 project, and how its development and resources will be integrated, will require considerable coordination.
If TAP is destined to evolve into BTC 2.0, then the Bitcoin mainnet project (BTC 1.0), the new BTC 2.0, and the Lightning Network will be three relatively independent yet closely connected projects. BTC 2.0 will have deeper functional integration with the Lightning Network, and based on the new features of BTC 2.0, the Lightning Network will also experience greater development.
6.3. Development and Competition
Section 5 described some characteristics of TAP compared to its direct competitors, which can also be seen as a comparison between BTC 2.0 and external layered protocols. At the current stage of development, RGB and TAP will face significant direct competition in several areas: asset issuance, asset trading, and the broader BTCFi ecosystem. While TAP outperforms many protocols in areas closely tied to the Bitcoin mainnet, if TAP fails to complete Phase 1 development quickly, the Turing-complete RGB will dominate this area first. RGB's reliance on the Bitcoin mainnet consensus protocol alone is enough to attract countless Bitcoin native enthusiasts, as its functionality is more appealing. If TAP fails to complete or lags behind in Phase 2 development, it will also fall behind RGB.
Will TAP evolve into BTC 2.0? What will its development process be like? What will its final form be? These possibilities for the Bitcoin space are full of imagination and challenges, but regardless of the process, TAP has opened a door for us.
In conclusion: If TAP represents the development of BTC 2.0, then isn't the name TaprootAssets Protocol too specific and representative of the present? Shouldn't it be upgraded to another name to better represent the development of BTC 2.0?
References
Notes: Because this article provides a comprehensive prediction and analysis of TAP, much of the content is a general summary of knowledge and not specific to any particular article. Some content in this article utilized AI assistants, and the authors only incorporated content after assessing its accuracy based on their industry experience. This includes a comparison of application scenarios between C/C++ and Java.
The section on compiler principles referenced textbook materials from university computer science programs as well as scattered online articles.
Other relevant articles are as follows:
1. https://github.com/Roasbeef/bips/blob/bip-tap/bip-tap.mediawiki, 7 protocols related to the Taproot Assets Protocol.
2. (A thorough understanding of Bitcoin's Segregated Witness technology and its three version upgrades)
3. (A comprehensive overview of the fundamental knowledge system for building Bitcoin's Layer 2 architecture, version 2.0)

