The introduction of the U.S. stablecoin bill is not just a breakthrough in compliance but also a signal: blockchain is transforming traditional finance with stablecoins as the entry point. In this revolution, RWA (Real World Assets) is seen as the most promising track for the future, with a projected scale reaching tens of trillions of dollars. To understand this trend, we need to clarify three core concepts: stablecoins, RWA, and oracles, as well as their interrelations.
01 | Stablecoins: The 'Dollar Engine' of Blockchain
Stablecoins are digital assets pegged to fiat currency value, such as USDT and USDC. They allow users to use a stable pricing unit on-chain, solving the problem of excessive price volatility in cryptocurrencies:
● Without stablecoins, DeFi cannot develop, and on-chain lending and payments would lose their foundation;
● Stablecoins are the first bridge connecting blockchain to real finance, with an issuance scale exceeding $150 billion;
The stablecoin bill further clarifies its compliance, which essentially builds an 'on-chain settlement layer' for the dollar, laying the groundwork for the massive explosion of RWA.
02 | RWA: The Core Logic of the Trillion-Dollar Track
RWA, or Real World Assets on-chain, essentially digitizes assets such as government bonds, corporate bonds, real estate, gold, etc., mapping them to on-chain tokens.
● The scale of RWA is enormous: the scale of global traditional assets is measured in hundreds of trillions of dollars, and even if 1% goes on-chain, it represents a market of tens of trillions of dollars;
● RWA is an efficiency revolution in traditional finance: on-chain transactions require no intermediaries, with fast settlements and high transparency, far surpassing the traditional financial system's efficiency;
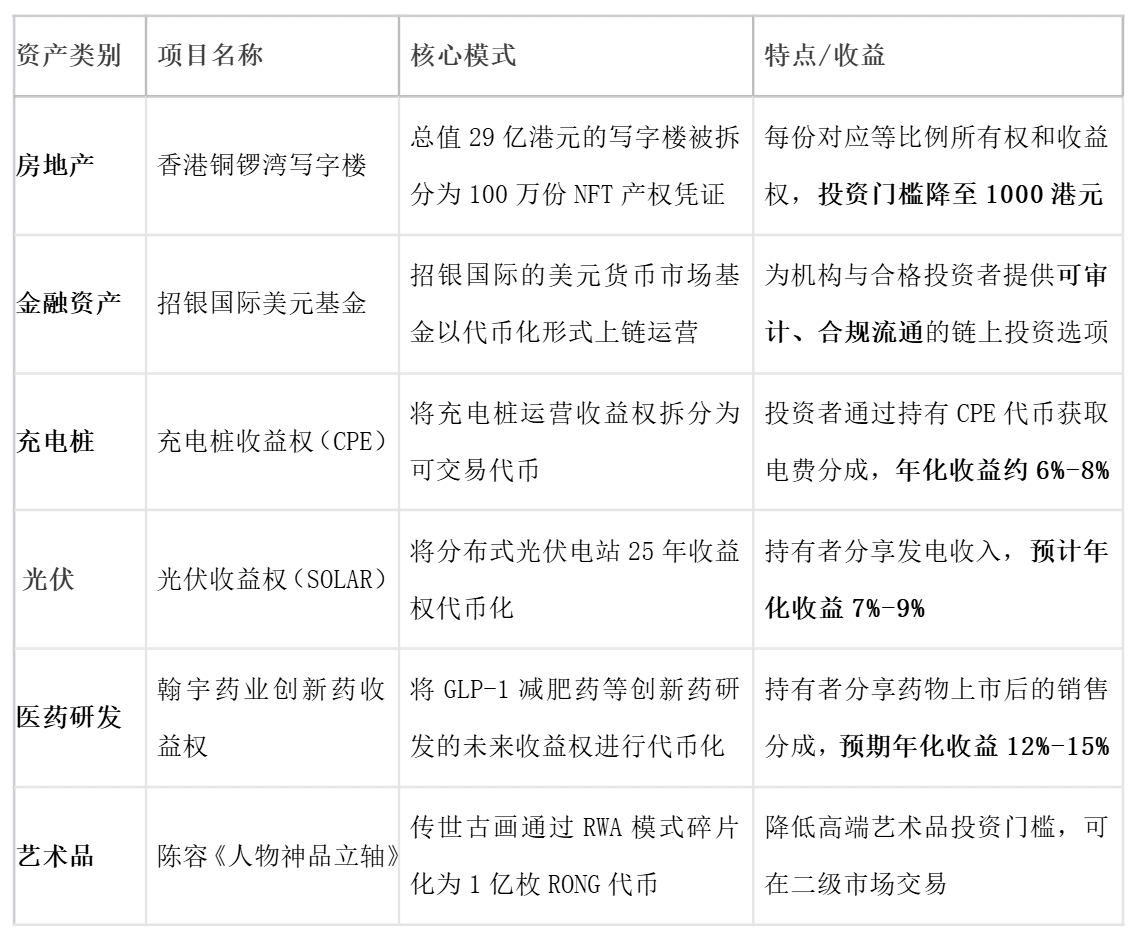
Today, the yield on U.S. Treasury bonds exceeds 5%, and projects like MakerDAO and Circle have begun using government bonds as collateral, making on-chain 'buying U.S. Treasuries' a reality. Numerous RWA projects have also emerged in Hong Kong:

RWA is not only an upgrade for DeFi but also an efficiency revolution in traditional finance through deep integration with blockchain.
03 | How Does Blockchain Transform Traditional Finance?
The problems in traditional finance are multiple layers of intermediaries, slow settlements, and insufficient transparency. The advantages of blockchain are peer-to-peer, real-time settlements, and automated smart contracts.
Specifically manifested in:
● Through RWA, blockchain can digitize real assets, allowing global users to trade anytime and anywhere;
● Reducing transaction costs and enhancing market liquidity;
● Making financial markets more transparent and risks easier to monitor;
One key challenge is: how does the chain know the true state of off-chain assets? This is where the mission and value of oracles lie.
04 | Oracles: The Trustworthy Data Bridge for RWA
Blockchain is a closed system that cannot directly access data from the external world. For example: how much is the bond represented by the RWA token worth? What is the price of gold? Are assets frozen, or are they performing? This off-chain information must be conveyed to the chain through 'oracles'.
The specific role of oracles:
● Price Feed: Providing real-time asset prices;
● Proof of Reserve: Verifying whether off-chain assets truly exist;
● Providing interest rates and credit data: Supporting automatic contract execution, settlement, and payment.
Without oracles, RWA would be empty digital shells; with oracles, on-chain bonds and gold can become real financial assets.
05 | Who is Leading RWA Oracles?
Currently, Chainlink (LINK) is recognized as the industry-leading oracle, with its price feeds and random number services covering most DeFi protocols. Additionally, in the RWA space, Chainlink has proposed CCIP (Cross-Chain Interoperability Protocol) and PoR (Proof of Reserve) specifically to provide cross-chain circulation and reserve proof for RWA. Leading projects like MakerDAO and Aave are almost all using Chainlink's data services.
06 | The Relationship Between Stablecoins, RWA, and Oracles
● Stablecoins: Providing an on-chain settlement and liquidity base in dollars;
● RWA: Bringing real-world assets on-chain, unlocking a trillion-dollar market;
● Oracles: Connecting on-chain and off-chain, ensuring asset authenticity and price credibility;
The relationship among the three can be understood as: stablecoins are 'currency', RWA are 'assets', and oracles are the 'information highway'.
07 | Conclusion
In the coming years, RWA will become the biggest opportunity for blockchain applications. The stablecoin bill has established the legitimacy of the 'on-chain dollar', while RWA is the most promising application for blockchain's transformation of traditional finance, and oracles are the core infrastructure for RWA implementation. Whoever masters the oracles will hold the pricing power and credit foundation of on-chain finance.


