In a recent and unfortunate turn of events, the cryptocurrency community was rocked by news of one of the largest phishing attacks in recent history. A crypto investor fell victim to this nefarious scheme, losing millions of dollars and a significant amount of staked Ethereum tokens. The attack, which took place on September 7, serves as a stark reminder of the ever-present risks in the crypto world.

The Massive Loss

source: etherscan

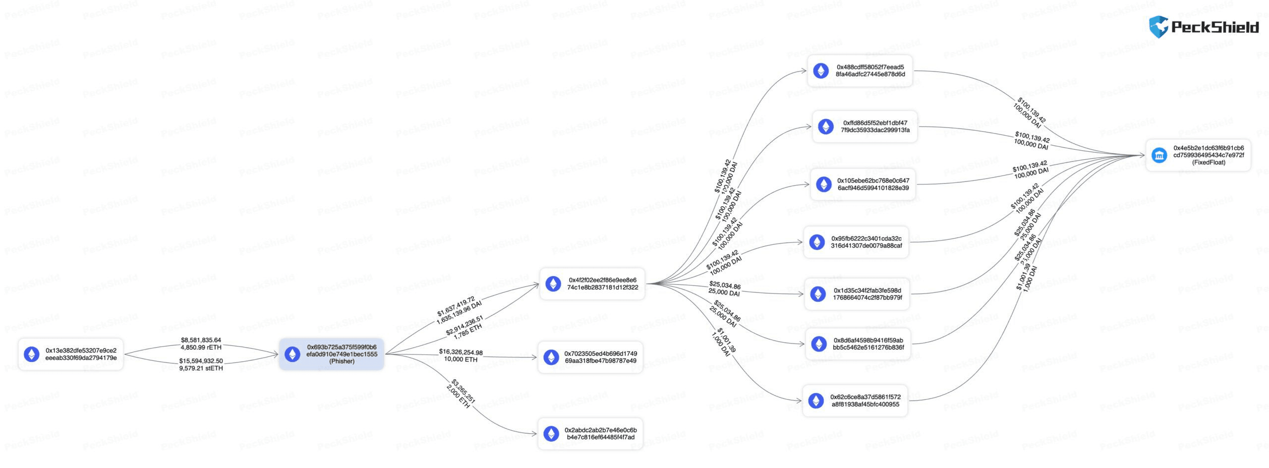
Just hours ago, alerts from blockchain security and scam monitoring feeds began flashing warnings about a colossal phishing attack. Unfortunately, by the time the news broke, it was already too late for one unsuspecting investor. The victim suffered a staggering loss of approximately $24.23 million in staked Ethereum tokens. The tokens in question were 9,579 stETH (Lido staked Ethereum tokens) and 4,851 rETH (Rocket Pool staked Ethereum tokens).

source: packshield

How the Attack Unfolded

The details of the attack are still emerging, but it appears that the victim unknowingly approved token transfers to the scammer by signing "increaseAllowance" transactions. This approval allowed the attacker to gain control over the victim's assets.

Disturbingly, the malicious address involved in this attack had previously been flagged and was associated with various crypto phishing websites, making it even more concerning that the victim fell into this trap.

The Aftermath of the Attack

Reports indicate that the attacker wasted no time and immediately initiated transfers of the stolen funds. In a swift move, they converted the rETH and stETH tokens into approximately 13,785 ETH, valued at roughly $22.5 million. Additionally, they obtained 1.64 million DAI, a stablecoin in the crypto world.

It's worth noting that one of the transactions, involving around 451,000 DAI, was sent to FixedFloat, an automated cryptocurrency exchange that utilizes the Lightning Network.

The Ongoing Battle Against Phishing Scams

Phishing attacks are a form of social engineering where cybercriminals employ various tactics to deceive individuals into revealing sensitive information or unwittingly giving access to their assets. Recently, these malicious links have even appeared as Google advertisements, posing a significant threat to unsuspecting users.

The crypto community has been a prime target for such scams, with victims often facing substantial losses. In August, scammers managed to steal 675,000 USDT and seven NFTs in two separate phishing attacks, highlighting the persistent dangers in the crypto space.

A New Threat Actor Emerges

Adding to the growing concern, cybersecurity firm Group-IB issued a warning on September 6 about a significant phishing threat actor known as "W3LL." This underground market operator specializes in selling tools designed to bypass Microsoft 365 multifactor authentication (MFA). The threat actor's custom phishing kit, the "W3LL Panel," is specifically aimed at corporate Microsoft 365 accounts.

Estimates indicate that between October 2022 and July 2023, over 56,000 accounts may have been compromised. Experts have raised alarm bells about these sophisticated "adversary-in-the-middle" phishing attacks, which are designed to evade MFA and may prove challenging to detect.

Final Thoughts

The recent $24 million phishing attack serves as a stark reminder of the constant need for vigilance and caution in the cryptocurrency world. As the crypto community continues to grow, so too do the threats posed by malicious actors. It's imperative for investors to stay informed about the latest scams and employ robust security measures to protect their digital assets. In a rapidly evolving landscape, education and awareness remain our best defenses against these ever-present risks.

$ETH

#scamalert