美国稳定币法案的推出,不仅仅是合规的突破,更是一个信号:区块链正在以稳定币为入口,改造传统金融。在这场革命中,RWA(Real World Assets)被认为是未来最具潜力的赛道,预计规模有望达到数万亿美元。要理解这一趋势,我们需要先搞清楚三个核心概念:稳定币、RWA、预言机,以及它们之间的关系。

 

01 | 稳定币:区块链的 “美元引擎”

 

稳定币是锚定法币价值的数字资产,比如USDT、USDC。它让用户可以在链上使用稳定的计价单位,解决了加密货币价格波动过大的问题:


● 没有稳定币,则DeFi无法发展,链上借贷、支付都会失去基础;


● 稳定币是区块链接入现实金融的第一座桥梁,其发行规模已经超过1500亿美元;

稳定币法案进一步明确其合规性,这相当于在链上搭建了 “美元结算层” ,为RWA大规模爆发奠定了基础。

 

02 | RWA:万亿赛道的核心逻辑

RWA,即现实世界资产上链,本质是把国债、企业债、房地产、黄金等资产进行数字化,映射为链上代币。


●  RWA的规模庞大:全球传统资产规模以百万亿美元计,即使1%上链,都是数万亿美元市场;


● RWA是传统金融的一场效率革命:链上交易无需中介,结算快、透明度高,效率远超传统金融体系;

 

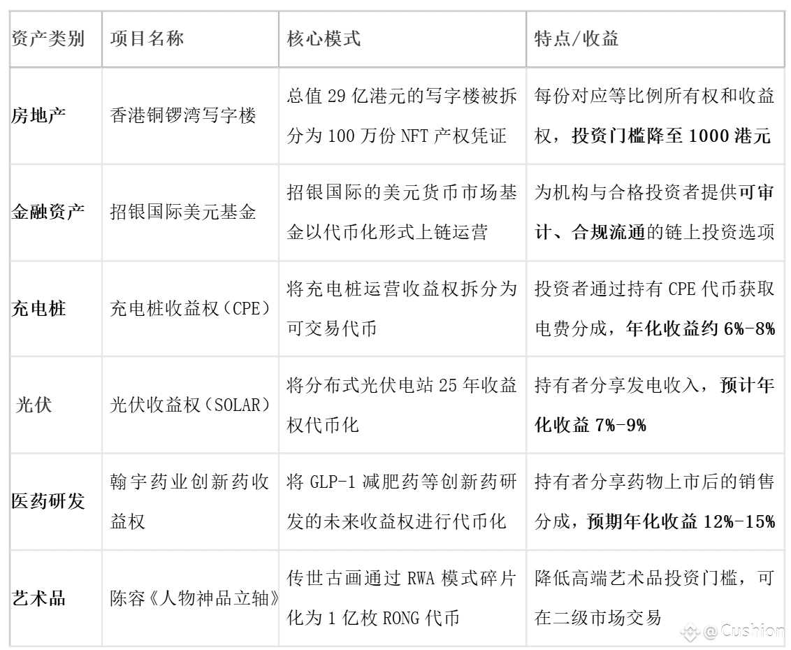
今天,美国国债收益率超5%,MakerDAO、Circle等项目已开始把国债作为抵押资产,链上 “买美债” 成为现实。香港也诞生了众多的RWA项目:

 RWA不仅是DeFi的升级,更是传统金融借助与区块链的深度融合在进行一场效率革命。

 

03 | 区块链如何改造传统金融?

传统金融存在的问题是中介层级多、结算慢、透明度不足。而区块链的优势是点对点、实时结算、智能合约自动化。

具体表现在:


● 通过RWA,区块链可以把现实资产数字化,全球用户可以随时随地交易;


● 降低了交易成本,提升了市场流动性;


● 让金融市场更透明,风险更易监控;

 

其中有个关键挑战:链上如何知道链下资产的真实情况? 这就是预言机的使命与价值所在。

 

04 | 预言机:RWA的可信数据桥梁

区块链是一个封闭系统,无法直接访问外部世界的数据。譬如:RWA代币代表的债券值多少钱?黄金价格是多少?资产是否被冻结、是否履约?这些链下信息必须通过“预言机(Oracle)”传递到链上。

预言机的具体作用:


● 价格喂价(Price Feed):实时提供资产价格;


● 状态证明(Proof of Reserve):验证链下资产是否真实存在;


● 提供利率、信用数据:支撑合约自动执行清算、支付。

 

没有预言机,RWA就是空壳数字;有了预言机,链上的债券、黄金才能成为真实的金融资产。

 

05 | 谁在引领RWA预言机?

目前,Chainlink(LINK)是行业公认的预言机龙头,其价格喂价(Price Feed)、随机数服务(VRF)已覆盖DeFi大部分协议。另外,在RWA领域,Chainlink提出了CCIP(跨链互操作协议)和PoR(Proof of Reserve),专门为RWA提供跨链流通和储备证明。MakerDAO、Aave等龙头项目,几乎都在使用Chainlink的数据服务。

 

06 | 稳定币、RWA、预言机的关系


● 稳定币:提供链上结算和流动性的美元底座;


● RWA:把现实世界资产带到链上,释放万亿市场;


● 预言机:连接链上与链下,确保资产真实和价格可信;

 

三者关系可以理解为:稳定币是“货币”,RWA是“资产”,预言机是“信息高速公路”。

 

07 | 结论

未来几年,RWA将成为区块链应用的最大风口。稳定币法案奠定了 “链上美元” 的合法性,RWA则是区块链改造传统金融的最具潜力的应用,而预言机是RWA落地的核心基础设施,谁掌握了预言机,谁就掌握了链上金融的定价权和信用基础。

$LINK

LINK
LINK
8.92
+1.13%

$PYTH

PYTH
PYTH
0.047
+9.81%